
Top 3 WIIFM Questions To Address When You Start Your Digital Transformation

I am getting asked this question a lot lately, ‘how do you go about getting everyone on board with the approach to transform the business’ and organise the work that they have underway?
In this post we are going to address how to do that, namely by addressing the top 3 WIIFM questions to address when you start your digital transformation:
Contents
- Can you help?
- What is the plan to help?
- What will it look like?
First, before we get into the answers, we first must understand the context, and that is first to understand the problem.
The real problem is impatience. The Sponsor/CXO or SMT wants to know (1) can you solve this, and how fast?
The answer is usually – 1) ‘Yes’, and 2) ‘it depends, there is a process’.
Hearing that you can solve the client’s problem is often a big relief to them, and relieves some anxiety, as by the time they are calling you, the business is probably in trouble.
This is the usual chain of events that have led to you being called, to help transform their business:
- they’re customer complaints are up; the customer experience dealing with them is no good;
- their competitors are treating their customers much better;
- they are leaving in droves;
- sales are down;
- costs are up – there’s more paper floating around the building than they can cope with – they’re even considering leasing to a bigger building but not to house more staff, but to hold all the paper files you are storing!
They have archaic systems that can’t cope with all the changes they have made over the years, it's the usual story:
- They’re customer complaints are up; the customer experience dealing with them is no good;
- They didn't want to bite the bullet then (but are about to bite it now, plus interest).
No surprise staff morale is at an all-time low, having to deal with the manual processes:
- That are highly human error prone but
- No fault of theirs – no one listened to their feedback and suggestions, and when they did, they asked the IT guys to build something, but
- IT didn't get along with the Business, so the IT guys built the system they thought the Business wanted, not the system the Business needed);
- They’ve lost a few key staff members that should have had the golden handcuffs on them but the manager(s) thought they were indispensable they so (regrettably) let them go.
All this because…
…they you didn't know how to turn the Titanic. The thought of attempting the turn the ship and transform their business scared them so they decided to eat the elephant piece by piece.
They've started projects here, there and everywhere, some projects ‘might’ be building capabilities that other projects might need, but they can’t see it, because they are deep down in the forest “delivering”.
Some projects ‘might’ be building capabilities that other projects might need, but they can’t see it, because they are deep down in the forest “delivering”.
Heath Gascoigne Tweet
What they needed is a Leader to come in first, scan the forest, make sure they were 1) in the right forest, and then 2) using the sharpest axe in the shed to get through it.
Now, given the context, you can see – where the Business is right now and understanding its ‘position’ and ‘urgency’, and that is – the Business has no appetite to listen to the intricacies of the process you are going to follow, they want to know WIIFM (What’s In It For Me)?!
Can you help?
The First question and answer are pretty straight forward “Yes”, which is quickly followed by “how?
Next question...
What is your plan to help?
The next question is How?
If they are new to change and transformation or are a seasoned professional, transforming an organisation is scary work, it has potential tremendous upside, but the success factors are very low. 70% of transformations fail. So what do they do - they first start to look for what they know – confirmation bias, mostly.
They are going to look for names they have heard of, to make them comfortable that they are trying the “tried and tested methods”, that if no one questioned those methods, you would think “you are guaranteed success”.
You have to be careful about blindly following big name brands or adopting popular or broken ways. I wrote about that in a previous post here.
I should know, I get called into to clean up the mess, often 6, 12 or 18 months after these programmes start, when they realise the approach they proposed isn’t working. I wrote about that here.
To be fair, it’s not the Clients fault, mostly. The client wants in most cases to ‘outsource’ the responsibility of failure to a third party. It's a risk management strategy.
If the Consultancy screws up, “it was the consultancy’s fault, it was their problem, not ours” when the accusations start flying who’s responsible for the failed programme.
But you won’t get a CXO or SMT to publicly admit that though. The Consultancy will however, be only too happy to accept that contract – they’re send in their high flyers, these are the guys whose number one job is to fly around the country (sometimes the world), they’ve been briefed beforehand, the Interns have done the analysis and prepared their presentation and pitch, all they need to do is deliver it. And deliver it they do.
It's a beautiful thing to watch (I’ve been privy to one or twenty plus of these in my career), it’s so full of superlatives, and latest “it” words and acronyms its mind boggling, so mind boggling the whole room is often mystified.
So mystified its borderline confusion, but the participants in the room the Highflyer is presenting too dear not admit that to each other, in fear of looking silly, ill-informed or unintelligent. So instead they look at each other and give each other the “nod of approval” and hope that they are never asked what it means or if it works.
The contracts are signed, and low and behold, the Highflyer is off, called to do another presentation, and just like magic, or a well-oiled machine(?), in come the Interns – straight from Business School, on their first job rearing to go.
They've rote learned the manual word-for-word, very keen and eager, make choices based on the rules and adhere to the framework viciously, but has limited understanding of adaptability or customisation, mostly due to lack of practical (as opposed to theoretical) application. I wrote about the different levels of the Business Transformator here.
The answer to this question is – “there is a process”. It’s actually a 6-step process. The summary is this:
- Focus – define the Business motivation
- Control – put the Governance Model and processes in place to control decisions, scope and risks;
- Analysis – assess the Current Operating Model (COM) to establish an agreed baseline of what and where the problems (and opportunities) within the business is today;
- Evaluate – define the Benefits Model and quantify and prioritise the Business Benefits and enablers (both business, and technology changes) that the Business plans to realise from the transformation;
- Design – define the Target Operating Model (TOM) that represents the changes to the COM that enables the Business to realise the planned benefits, and ultimately its Vision, and
- Implement – define the Road Map Model of the plans, roadmaps and transition architecture to implement the physical TOM, in a fashion and speed that allows the Business and Technology to be ready to change, as and when needed.
The detail (The 6-Step to Business Transformation) I wrote about here.
The problem with this is the Sponsor, CXO and/or SMT will say “show me the plan”.
What they mean is – “show me the roadmap for implementation”.
Now, I’ve presented and got this approach signed off numerous times, and it’s always the same question, and it’s almost always the same answer.
The Sponsor wants to know what the plan looks like, and when will both the plan be delivered (i.e. when can they see it), and what is the time to implement that plan.
It’s hard, if not impossible to get an accurate indication at that time (assuming you have just joined the programme, and just started the work), but you as I do, do two (2) things:
- Give an outline of the above 6-step process and focus on the area of concern – implementation. Each step builds on the subsequent step, hence – the reason why it is a process. By giving them an appreciation of the process, this will go some way to addressing their WIIFM question.
- Give them a strawman. The strawman is the high-level plan to implementation. If you adopt an approach like GDS (Gov Digital Standards) follows for example, there are a number of phases which could range (depending on your programme) from 1-month to 5/6-months. Depending on the number of projects, or workstreams within a single project your roadmap could look something like this:
Example of a Typical Business Transformation Roadmap ✅
Put a vertical line down it marked “today’ to give the Sponsor an ‘indicative’ view of where you are (today) and the road ahead.
You need to caveat it. A LOT.
You have not (at this point anyway), understood any of the steps 1-5, you don't know the Vision (or at least, haven’t confirmed or agreed it, or quantified it down to its Measures of success), nor agreed any of the other elements.
That's the ‘WIIFM what is your plan to help?” question.
Then the next (pressing) WIIFM question…
What does it look like?
This is not a question of what does the plan look like, it's a question of ‘what will the business look like?’
At this point – you don't know (because you haven’t done Steps 1-6 above). You need to complete at least Step 5 – Focus above (define the Target Operating Model), but you can’t get there until you have done steps 1-4…
But again, you can show an indicative view of what it will look like, by showing a strawman.
In a Service Model approach, this is asking ‘what does the future service model’ look like – that is, how are we going to service our Customers in the future, and ‘what does their Customer experience look like?’
There are two parts (and answers) to this question – there is Customer Journey (high level) part, and there is the Architecture - the processes and systems behind it (detail level) part.
In terms of the Customer Journey, this is the view you want to, and can show now:
Example of a HOBA User Journey Blueprint Identifying the Key Elements for Business Architecture 🔐
This view is going to show the Customers high level journey and interaction across the business, the touch points (phone, email, website, chat etc.). You can download a free template here.
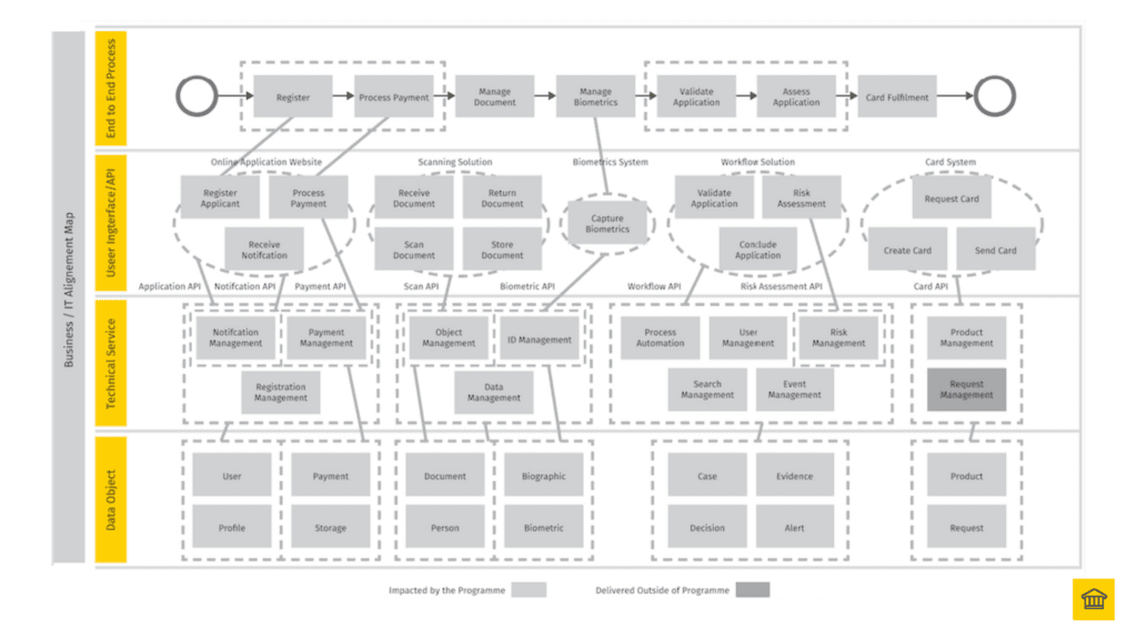
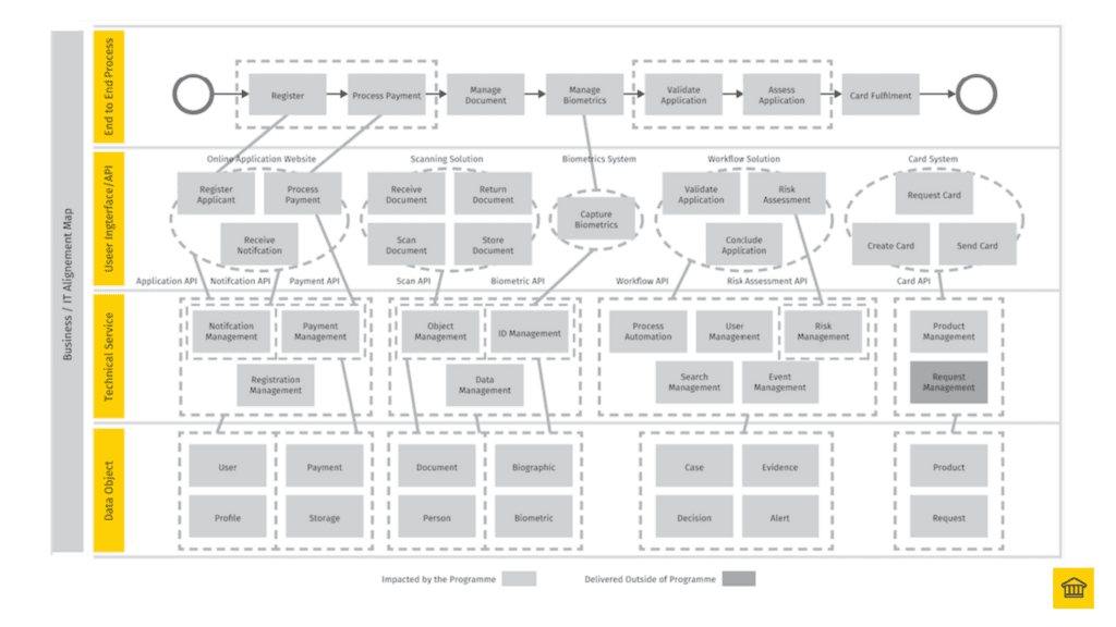
You can and do use that view, to help inform the detail – the Architecture, the Business/IT Architecture alignment to be exact:
HOBA Business-IT Architecture Alignment Blueprint used to align the two Architectures 🏦
FYI - You, the Technology and Data Architects manage the traceability, timing and implementation the different architectures so Business is aligned to Technology (and Data) and vise versa.
HOBA Business-IT Architecture Alignment Blueprint Table for Traceability 🔛
This will tell you (and the Sponsor) what the processes are that support the Customer across their journey, and the technology and data (architecture, and elements) that support it.
The latter two (2) architectures and elements are owned by the respective Technology (which includes Security, API, Application and Solution Architectures) and Data Architects.
When you systematically go through Steps 1-6, working with your Core Team, including the Technology and Data Architects, they will know what the requirements are on them, and collectively you all will work together to deliver your own aspects of the overall (Enterprise) architecture to implement the Target Operating Model (TOM), according to the strawman roadmap you just presented.
That's how you address to top 3 WIIFM questions when you start your digital transformation.
Hope you found that useful!
Let me know what you think below and what questions you would like me to address next?
Thank you for reading this!
Sincerely,

Heath Gascoigne
P.S. If you want to join our Business Transformator community of like-minded Business Transformators, join the community on the Business Transformator Facebook Group here.
P.P.S. If you want to learn more about business transformation, check out The Business Transformation Playbook here.
For more information, visit https://www.hoba.tech

Heath Gascoigne
Hi, I'm Heath, the founder of HOBA TECH and host of The Business Transformation Podcast. I help Business Transformation Consultants, Business Designers and Business Architects transform their and their clients' business and join the 30% club that succeed.
TRANSFORM YOUR
ORGANIZATION
WITH THIS SIMPLE PROCESS
WE OFFER THE TRAINING FOR PEOPLE TO GO AND LEARN THE SKILLS NEEDED TO ACHIEVE THE SAME RESULTS AS ACHIEVED IN THIS CASE STUDY.

ENJOYING THIS POST?
GET THE NEXT ONE
Subscribe to our newsletter and get the latest insights delivered straight to your inbox.
" Just read: "Top 3 WIIFM Questions To Address When You Start Your Digital Transformation" — incredible insights on business transformation. 🚀 "





